
分模過程的重點是分型面的創建。分型面的創建方法主要有兩種,分別是自動分模工具提取分型面和一般的曲面構建方法創建分型面。在三維CAD中望3D模具設計中,利用已有的產品模型,通過建立模具裝配模型、設置收縮率、脫模斜度檢查、區域定義、補孔、分型面設計、拆模等過程,可以快速完成模具成型零件設計,最后通過模架系統及標準件的調入完成整套模具的設計。在整個設計過程中,如果采用”硬砍”分型面的設計,會花太多的時間在補”靠破孔”上,而中望3D的自動分模工具為此提供了強有力的解決方案,可以先不進行補”靠破孔”,直接進行分模。我們用以下案例來展示中望3D自動分模功能,產品圖如下:

產品分析:1.產品分型面不規則;2.產品“靠破孔”多,且不規則,補面復雜.。
采用中望3D自動快速分模,操作步驟如下:
1.首先,定義區域,即用顏色區分上下模,如下圖所示:

2.選擇“計算”,并選擇開模方向“Z”軸方向,系統自動計算上下模區域,計算結果如下:

3.根據實際情況定義“豎直面”“交叉面”和“未知面”,這里全部定義為“型腔”區域,如圖:

4.對產品進行“分離”,析出上下模型腔面,為模具分型面做準備:

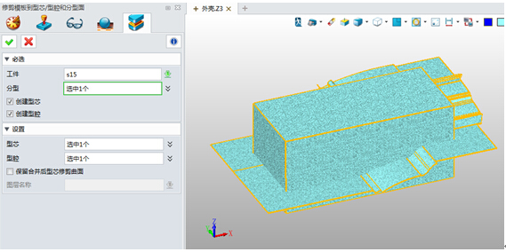
5.做模具分型面,根據模仁的大小來定分型面的距離:

6.更改拐角處不合理的分型面,如圖所示:


8.創建“工件”,即定義模仁的尺寸,如圖參數設置:

9.最后一步拆模,分開上下模仁,“工件”選擇上一步創建的“工件”,“分型”選擇創建的“分型面”,確認。

在模具設計來說,自動分模工具提取分型面一般比較適合參數化模型,而一般曲面構建方法所創建的分型面適用于非參數模型(即傳統的“硬砍”模型),對于輸入的非參模型一般還需要有數據修復的步驟以生成實體模型才能進行后續的分型面的創建。 通過以上的操作,三維設計軟件中望3D的自動分模工具為此提供了強有力的解決方案,可以先不進行補”靠破孔”,直接進行分模,大大提高工作效率。本文分模圖紙可登錄http://vthen.com/community/thread-17275-1-1.html下載。中望3D除了具有全流程模具設計解決方案,而且針對三維CAD初學者提供完善的培訓機制,保證學習的便捷性和靈活性,需要提高三維CAD模具設計水平的朋友可登錄中望3D官網或指定培訓網頁 http://www.zw3d.com.cn/special/zhuanqu/list-102.html。
· 先鋒匯聚|8月27日-28日廣州,邀您共赴工業軟件國際盛會2025-08-14
· 中望軟件數智化轉型峰會廈門站成功舉辦,“CAD+”戰略賦能福建工業可持續創新2025-07-31
· 中望軟件西安峰會圓滿召開,“數智賦能”助推西部工業轉型升級2025-07-02
· 中望軟件杭州峰會成功舉辦,“CAD+”賦能浙江智造縱深發展2025-06-25
·中望3D 2026全球發布:開啟設計仿真制造協同一體化時代2025-06-13
·中望軟件攜手鴻蒙、小米共建國產大生態,引領工業設計新時代2025-06-01
·中望軟件2025年度產品發布會圓滿舉行:以“CAD+”推動工業可持續創新2025-05-26
·中望CAD攜手鴻蒙電腦,打造“多端+全流程”設計行業全場景方案2025-05-13
·玩趣3D:如何應用中望3D,快速設計基站天線傳動螺桿?2022-02-10
·趣玩3D:使用中望3D設計車頂帳篷,為戶外休閑增添新裝備2021-11-25
·現代與歷史的碰撞:阿根廷學生應用中望3D,技術重現達·芬奇“飛碟”坦克原型2021-09-26
·我的珠寶人生:西班牙設計師用中望3D設計華美珠寶2021-09-26
·9個小妙招,切換至中望CAD竟可以如此順暢快速 2021-09-06
·原來插頭是這樣設計的,看完你學會了嗎?2021-09-06
·玩趣3D:如何巧用中望3D 2022新功能,設計專屬相機?2021-08-10
·如何使用中望3D 2022的CAM方案加工塑膠模具2021-06-24
·CAD清除對象的多個指令及恢復指令2023-04-25
·CAD中圖紙框選如何使用呢?2022-02-17
·CAD三維鏡像怎么用2017-04-27
·CAD常用組合鍵2021-03-05
·CAD如何畫一輛自行車?2022-09-22
·CAD陣列你知道幾種?2020-06-10
·CAD如何在標題欄書寫文字2018-08-07
·CAD把圖形復制到布局空間后不顯示怎么辦2023-11-07
